聊城市海源閣圖書館是面向社會免費開放的公益性文化服務機構,本著“以人為本、讀者至上”的辦館理念,向社會各界讀者提供便捷的公共圖書館服務。為維護廣大讀者的切身利益,共同營造秩序井然、舒適愉悅的學習環境,確保廣大讀者享受高質量的免費服務,結合本館實際,制定本制度。
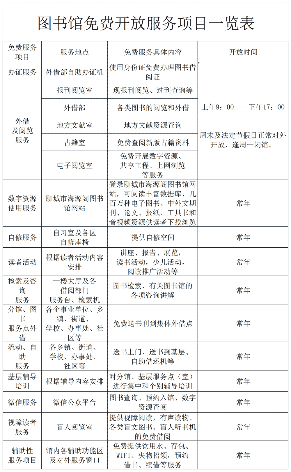
一、按照文化部、財政部《關于推進全國美術館、公共圖書館、文化館(站)免費開放工作的意見》,我館免費開放的項目有:各外借閱覽室窗口部室均向讀者免費開放;展覽廳、國學大課堂等公共空間設施場地舉辦的公益性講座、展覽等文化活動均向讀者免費開放;文獻借閱、文獻檢索與咨詢,基層輔導,流動服務、電子閱覽、數字資源使用等基本服務免費提供;辦證、驗證、存包全部免費。
二、本著“便民、利民、惠民”的宗旨,讀者進館后,可享受免費閱覽服務,其中6周歲以下的幼兒須有家長或監護人陪間方能入館。我館古籍室,地方文獻室所藏圖書均為珍貴的歷史文化遺產和地方特色文獻,讀者如需免費閱覽,請文明遵守我館相關閱覽規定。
三、我館所藏圖書均屬國有資產。為確保國有資產不流失,需要外借圖書的讀者,請提前持本人二代身份證原件到館免押金注冊,開通借閱功能,注冊后的二代身份證原件可直接充當個人讀者證;未滿18周歲、未領二代身份證的讀者,憑未成年人有效證件原件(如戶口簿、社??ǎ┖推浔O護人的身份證原件到辦證室免費辦理借書證。
四、為保障廣大讀者及時免費共享文獻資源的權益,對讀者歸還文獻進行檢查,檢查文獻是否完整、被污損,目的是為維護大多數讀者的利益,保障圖書的正常流通。持證讀者存在逾期有未歸還圖書時,凍結讀者證借閱功能。圖書歸還7天后自動解凍讀者證。圖書館通過微信公眾號平臺進行提醒方式進行催還。出現逾期或是逾期不還、文獻污損、文獻遺失等情況,應按我館借閱服務規定進行處理。
五、讀者進入我館,請自覺遵守我館各項管理制度,服從工作人員的管理。
六、愛護館內一切公共財物,損壞須按相關規定賠償。

2023-04-18 09:17:34
2023-04-18 09:12:24
2023-04-18 09:11:24

聊城新聞網 2006-2023 版權所有 聊城日報社/聊城市政府新聞辦公室 聯合主辦
互聯網新聞信息服務許可證37120180030 魯ICP備09083931號
魯公網安備 37150202000134號
信息網絡傳播視聽節目許可證115330086 廣播電視節目制作經營許可證(魯)字第720號
本網違法和不良信息舉報電話:18663509279 舉報郵箱:lcxw@lcxw.cn